摘 要:珠江是中国第三大江河,珠江流域也是中华文明发祥地之一,城市兴起甚早。宋以前,珠江水系城市由于受自然地理环境等多方面因素的影响,相比黄河水系、长江水系城市发展滞后。清代,珠江城市进入一个快速发展时期,城市数量增多,城市空间分布奠定了现当代珠江城市空间分布的基本格局。近水筑城是普遍现象,但珠江城市的近水性与黄河水系有一定区别,珠江水系河道至明清已经基本稳定,没有发生大的变化,因而相比黄河水系城市,珠江水系城市更具有近水性,临江城市和近水城市数量相对较多。珠江水系与其他水系不同,是复合型水系,共有三条干流和若干支流,每条干流的自然地理环境都不同,故而城市分布也不同;另外,每条干流不同江段的自然地理环境不同,城市分布也有很大差异。本文通过对相关地志资料的梳理,考察分析了清代珠江各段沿江城市的分布及特征。
关键词:珠江;清代;城市;空间分布;干流
作者简介:何一民,四川大学城市研究所教授、博士生导师,研究方向为中国城市发展研究、中国近现代史;陆雨思,历史学博士,西南财经大学马克思主义学院讲师,研究方向为中国城市史、中国近现代史。
水是生命之源,而河流则是城市之母,历史上所有城市的兴起与发展无不与河流有着直接关系,依河筑城是世界城市发展的普遍规律。[1]珠江流域作为中国第三大江河也是中华文明的重要发源地之一,孕育了早期的文明和城市。珠江[2]发源于云南省乌蒙山系,自西向东流经云南、贵州、广西、湖南、江西、广东6省,分8个入海口注入南海,是中国境内河流长度排名第三的大江,其流量仅次于长江,是黄河流量的7倍;其流域面积在中国境内大约44万多平方公里。但由于受珠江流域特殊的自然地理环境、社会历史、政治与经济等多种因素的影响,珠江流域城市发展极不平衡,宋以前,珠江沿江城市[3]与中原地区城市相比,发展相对迟缓,除珠江下游外,珠江中上游地区的城市数量相对较少,规模较小。南宋以后,随着北方人口南迁,经济重心进一步南移,南北交通改善,珠江流域得到较大开发,沿江城市相继兴起和发展。清代是珠江流域城市发展的一个重要时期。清中期,珠江流域城市由于商品经济发展,交通条件改善,出现较大发展,一个突出的表现就是城市数量增多,城市规模扩大,尤其是珠江中上游城市增加较多,城市空间分布由此发生较大变化。但珠江与长江、黄河等大江大河不同,是一个复合型水系,主要有三大干流,即自西向东的西江,自北向南的北江和东江。珠江三大干流分别发源于不同的山区,河流走向不尽相同,在地理上自成一体,各有若干支流,最终汇合于珠江三角洲,分多个出海口流入南海。此外,珠江的支流甚多,共有大小河流774条,其独特的地理格局对于沿江城市分布产生了直接的影响,因而珠江城市的分布既与中国其他大江大河城市分布有着共性,也有很大的差异性。清代珠江水系城市出现较大发展,奠定了现当代珠江水系城市分布的基本格局。由于清代珠江水系三大干流城市的发展和分布受自然环境、地形条件、交通区位、政治条件、区域经济腹地及历史因子等多重影响,各有差异,分布极不平衡,故而研究珠江水系沿江城市的分布除了对其进行总体考察以外,还需要分水系来进行分别研究。
一、清代珠江水系城市距离河流的位置与关系
珠江水系三大干流的上、中游河道均蜿蜒穿流于峡谷山地之中,由于珠江流经地区的地质条件较好,河道形成发育一直比较稳定;下游河道在历经不断演变之后,至明代趋于稳定,三角洲平原也基本定型,清代以后没有发生大规模的河流改道现象,总体河道都较稳定。[4]因而清代珠江水系城市城址并无因河道改变而发生变化的现象,城市的近河性特征较为明显,大致可以分为临江及近江两大类型。笔者根据《大清一统志》对珠江水系各级城市距离河流的位置进行了统计(珠江三角洲地区的城市除外[5]),原则上以城市靠近干流的距离为准,无与干流位置的记载则以距离支流位置为准,只有18个城市的距河距离没有明确记载。具体参见下表。

资料来源:(清)穆彰阿、(清)潘锡恩等撰:(嘉庆)《大清一统志》,《四部丛刊续编》景旧钞本。
注:合计结果中已减去府县同城情况,故合计并不是各数据的简单相加。
根据上表统计,珠江水系有88个城市分布在距离干流(支流)50里范围内,其中距河1里范围内的城市有62个,即有近47%的城市都沿河岸分布;其次,有4个城市分布在1.1~10里范围内,有5个城市分布在距河10~20里范围内,有17个城市分布在距河20~50里范围内;另有22个城市分布在距干流(支流)50~100里范围内,有23个城市分布在距干流(支流)100~300里范围内,其中有8个城市距离河流位置远达200里以上。具体到不同区域城市距离河流的位置关系而言,珠江上游城市普遍距干流(支流)河道较远,距河20里内的城市仅8个,20~50里内的有9个,50~100里内的有8个,另有15个城市距河距离达100里以上,而珠江离河200里之上的城市几乎都位于上游地区,数量达到6个。珠江中下游的城市则距河均较近,大部分城市集中分布于离河100里的带状区域内,又以离河1里的沿江两岸为主,数量达57个,距离河流100里以上的城市仅8个,仅中游有2个城市距河200里以上;下游则没有离河200里之上的城市,且距河100里以上的城市仅2个。
珠江水系城市距离河流的位置基本上遵循上游远于中游,中游远于下游的空间分布规律。珠江城市之所以出现以上这种现象,与不同河段的地形地貌有着直接的关系。珠江三大干流流域上游多高山峡谷,中游为山地丘陵,下游多低缓的冲积平原,总体上呈西北高、东南低的地势;因此珠江上游及中游部分江段所经过之处多峡谷或丛林山地,没有建城和发展农业的空间,因此修筑城市缺乏地理条件和经济腹地支撑。珠江干、支流中下游沿岸地势平缓,多平地,北回归线横贯珠江流域中部,大部分地区属亚热带气候,日照充足,温暖多雨,水源丰沛,物产富饶,适于农业发展,为城市的形成创造了条件,而临江的地段多平坦开阔,有着筑城的有利条件,水陆交通也较为便利,故而珠江临江城市分布形成了两种模式,一为大江大河交汇之城,一为沿江岸修筑临江之城。
(一)大江大河交汇之城
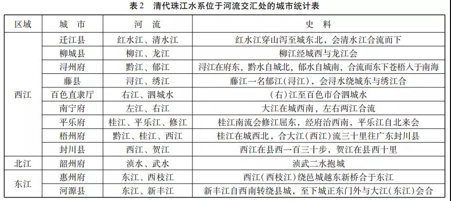
大江大河交汇之城是临江之城的一种类型,与其他临江之城略有区别。大江大河交汇之处,一般都是自然地理单元的重要节点,不仅拥有丰富的水源,而且也易形成冲击型平地,地势较为开阔平坦,往往也是扼据水陆交通要道的重要枢纽,故而大江大河交汇处多成为城市选址的理想之地,中外很多重要城市都选址于大江大河交汇处。清代珠江水系大江大河交汇之处多筑有城市,而且往往是重要城市。如西江水系中,西江干流与郁江交汇处筑有浔州府城、与桂江交汇处筑有梧州府城,郁江上源左、右江汇合处筑有南宁府城,桂江与支流平乐江交汇处筑有平乐府城;北江干流上源浈水与武水汇合处筑有韶州府城;东江干流与支流西枝江交汇处筑有惠州府城等,具体参见下表。

资料来源:(雍正)《广西通志》卷一四、卷一五、卷一七,清文渊阁《四库全书》本;(乾隆)《柳州府志》卷四《山川》,清乾隆二十九年刻本;(光绪)《百色厅志》卷二《舆地·山川》,清光绪十七年刊本;赵尔巽等撰:《清史稿》卷七二《地理志十九·广东》,中华书局1997年版;(道光)《肇庆府志》卷二《舆地三·山川》,清光绪二年重刊本;(光绪)《曲江县志》卷四《舆地书二·山水》,清光绪元年刊本;(乾隆)《归善县志》卷三《山川》,清乾隆四十八年刊本;(同治)《河源县志》卷一《舆地志·山川》,清同治十三年刻本。
从上表统计来看珠江干、支流交汇处的12个城市中有7个都是行政级别较高的府级城市,这些城市一般都具有重要的地理区位,建城历史悠久。如浔州府城为黔、郁两江环抱,“山水奇秀,势若游龙”,“就形而设,因胜而制”;[6]梧州府城襟带黔、桂、西三江,“众水湾环,百粤咽喉”,“形胜宝甲于他郡”;[7]左、右江交汇处的南宁府城,“两江之所,包络地方数千里,蛮峒三十六,而总其枢于南宁,是以内制诸蛮,外控交阯,于斯为重地云”;[8]桂江上的平乐府城,漓江自北蜿蜒而来,至邑境汇荔、平诸水,得以“下控三江,上通省会,不可谓非康庄也”;[9]北江上游的韶州府城左挟浈水,右带武水,“昔称湖湘唇齿,交广咽喉,规形势者,咸以为上游要害焉”;[10]东江下游的惠州府城临东、西(西枝江)二江,据胜甲于天南,“沃野千里,号为名郡,层峦叠巘,列峙屏垣,广泽双江”。[11]此外,右江上游的百色直隶厅在清代改土归流后政治地位的提升,即与其占据重要地理区位有关。百色之地本当极边,万山重叠,但有右江与泗城水交汇,“惟厅治滨江,源岀云南土富州,下达南宁汇于郁水”,“山田借溪涧,资灌溉滨江”,而厅治以外的其他地方,四乡皆不通舟楫,[12]故而清代为加强对该地区的管辖,于此设直隶厅,从而推动百色城市得到较大发展。
(二)沿江岸修筑之城
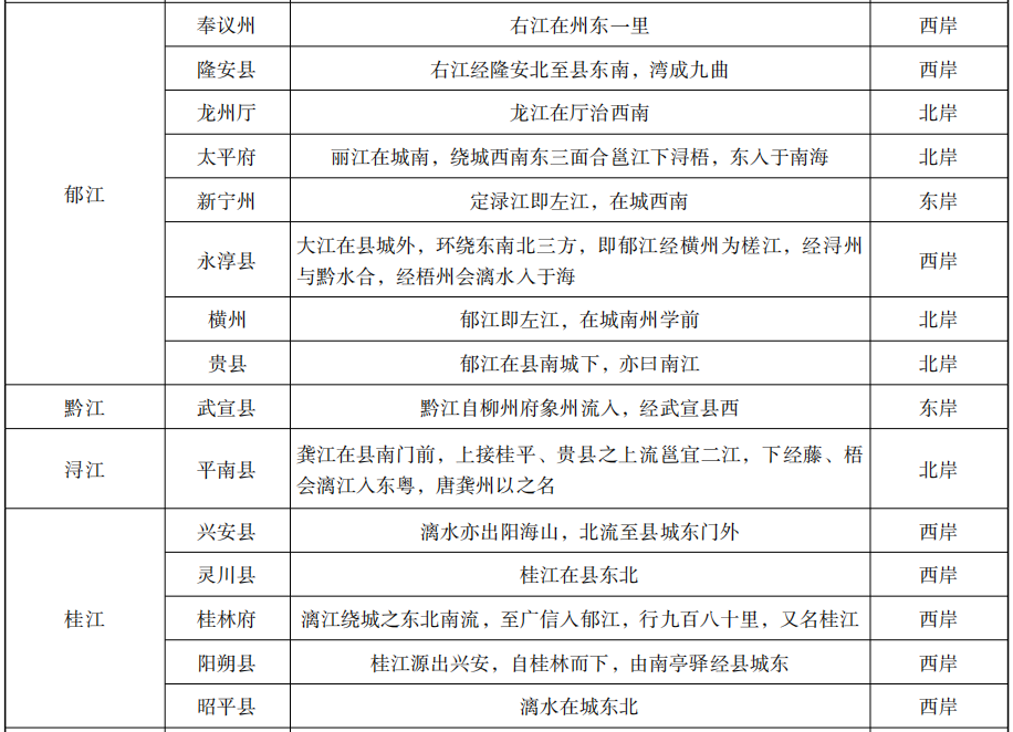
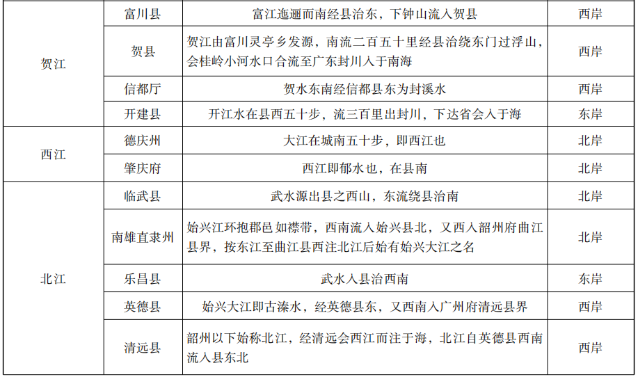
珠江水系临江修筑的城市数量甚多,因为城市沿河岸修筑,既有取水、灌溉、交通之利,也有以河作为天然防御屏障的安全考量,因而清代珠江水系城市除修筑于大江大河交汇处外,多沿江岸分布。根据本文统计,在珠江三大干流及西江一级支流距河1里范围内修筑的城市共有41个,具体参见表3。




资料来源:(清)穆彰阿、(清)潘锡恩等撰:(嘉庆)《大清一统志》卷四四○—卷五一五,第8793-10111页;(光绪)《沾益州志》卷二《水利》,清光绪十一年钞本;(咸丰)《南宁县志》卷一《地理第一·山川》,清咸丰二年钞本;(乾隆)《贵州通志》卷五《地理志·山川》,清乾隆六年刻嘉庆修补本;(光绪)《古州厅志》卷一《地理志·山川》,清光绪十四年刻本;(光绪)《黎平府志》卷二《地理志·山川》,清光绪八年黎平府志局刻本;(道光)《龙胜厅志》卷一《川》,清道光二十六年好古堂刻本;(民国)《雒容县志》卷上《山川》,1934年铅印本;(雍正)《广西通志》卷一三—卷一七《山川》,清文渊阁《四库全书》本;(光绪)《广西通志辑要》卷三—卷一七,清光绪十七年刊本;(民国)《隆安县志》卷三《地理考·川》,1934年铅印本;(光绪)《新宁州志》卷一《舆地志·山川》,清光绪五年刊本;(民国)《昭平县志》卷二《舆地部·川》,1934年铅印本;(光绪)《富川县志》卷一《舆地·山川》,清光绪十六年刊本;(民国)《信都县志》卷一《地理·川》,1936年铅印本;(道光)《开建县志》卷一《舆地志·山川》,清同治元年钞本;(光绪)《德庆州志》卷四《地理志第一·山川》,清光绪二十五年刊本;(道光)《高要县志》卷五《山川略》,清道光六年刊本;(同治)《临武县志》卷六《山川》,清同治增刻本;(道光)《直隶南雄州志》卷一○《山川略·川》,清道光四年刊本;(同治)《乐昌县志》卷三《山川志·水》,清同治十年刊本;(民国)《清远县志》卷五《山水》,1937年铅印本;(嘉庆)《龙川县志》卷九《山川·川类》,清嘉庆二十三年刻本;(道光)《广东通志》,清道光二年刻本。另有柳江支流洛清江东岸的义宁县、西岸的永福县,龙江南岸的庆远府,北江支流连江北岸的连山直隶厅、阳山县,东岸的连州直隶州,绥江东岸的四会县、怀集县,及东江支流新丰江北岸的长宁县等位于二级支流的临江城市未列于表内。
以上城市皆为清代珠江临江修筑之城,距江岸1里以内。这些城市虽非选址在大江大河交汇处,但多位于水陆交通交汇处,也有不少城市附近多有中小支流汇入珠江干流或主要支流。值得注意的是,西江干流沿江岸分布的城市不多,但其重要支流的沿江城市数量较多,西江干流第二大支流柳江沿江城市数量分布最多,达9个;其次,西江干流最大支流郁江沿江城市也多达8个;另外,西江水系一级支流桂江的沿江城市数量也较多,共有5个。这几条重要支流沿江地区皆地理条件较优,生态环境较好,农业较发达,人口较密集,故而城市数量相对较多。清代珠江干、支流沿江城市大多数建于清之前,清朝建立后则沿其旧制。这些临江沿岸城市多数为县级城市,但也有部分为府级以上的重要城市,如广西省会桂林,广西柳州府城、太平府城,云南曲靖府城,广东肇庆府城、南雄直隶州城等都临江而建,因水而兴。桂江西岸之省城桂林临桂江而建,“山川奇甲天下,人文特盛他州”;南盘江西岸之曲靖府“背山面河,浩渺平原,千村烟火,绕郭星罗,形胜甲于诸郡”;郁江上源之太平府城,据左江之中流,“丽江横贯其中,向东北流,划分全县为天然两界,东南大部平衍溪涧之水,颇资灌溉,田亩尚多”;西江下游北岸之肇庆府城因“连五岭,控三江,形胜屹然居高而扼要”。[13]清代,珠江流域新增重要城市也有临江而建的,如都江厅城、古州厅城和下江厅城分别为雍正年间设置,龙胜厅城则于乾隆年间修筑,皆临江分布,其中都江厅城位于都江东岸,“鄙江流环,山势截嵲”;古州厅城位于柳江南岸,“三江潆环,襟带楚粵,生苗巢穴,为黔省东南锁钥,新疆第一要区”;下江厅城位于柳江北岸,“玉带环流,水带山接,两粤之兴轴”。[14]龙胜厅位于柳江上源支流桑江,其地“崇山万叠,峭壁千寻,而宽平广阔之处甚少”,[15]与外界交流仅靠桑江河道维系,故乾隆六年(1741),清廷于桑江南岸设厅建城,“伐木开山,工至钜也”。[16]
清代珠江水系城市距离河流的位置表明珠江水系城市具有较强的近水性,由此可从中窥探沿江城市与河流之间的二元关系:一方面,城市较强的近水性体现了珠江是沿江城市赖以形成与发展的生命线,不仅奠定了沿江城市人口增长与农业发展的基础,也为城市的发展提供了交通便利和经济动力;另一方面,城市的近水性也说明清代珠江的水、旱灾害很少对城市造成毁灭性的破坏,珠江水系相比黄河水系,河流灾害对城市的破坏和制约要小得多。此外,清代珠江水系还有数十个城市分布在距离干、支流沿岸1里以外的近河地区。由于珠江水系各大河流系统所处自然地理环境不同,故而城市分布与特征也各有不同,因此需要对不同河流分别进行考察。
二、清代西江水系城市分布及特征
西江为珠江的主流与正源,亦是珠江水系的最大干流,在汉代称之为牂舸江,亦名郁水,以泿水入焉,又名泿水,[17] “源出马雄,古隶牂牁,今属曲靖”。[18]清代,西江横跨云南、贵州、广西、广东四行省。西江走向与黄河、长江一致,自西向东,由云贵高原经广西盆地到达广东珠江三角洲出海,自源头云南马雄山至广东思贤滘河段总长2075公里。[19]其中上游河段最长,由南盘江与红水江组成,跨云、贵、广西三行省,河长1573公里,北盘江为其主要支流;黔江与浔江为西江中游河段,流经广西行省,其支流柳江、郁江是珠江最大的两条支流;西江三水河段起始为下游,自广西向东南流至广东行省,主要支流为桂江和贺江。[20]西江在珠江三大干流中所跨地域空间最广,地理条件复杂多变,造成各江段的地形地貌、河流状况等有较大差异,受这些差异性影响,城市分布亦各有不同。其具体建置城市统计及城市分布图参见表4及图1。


资料来源:赵尔巽等撰:《清史稿》卷七二《地理志十九·广东》、卷七三《地理志二十·广西》、卷七四《地理志二十一·云南》、卷七五《地理志二十二·贵州》,第2269-2370页;(清)穆彰阿、(清)潘锡恩等撰:(嘉庆)《大清一统志》卷四四一—卷五一五,第8793-10112页;谭其骧:《中国历史地图集·清时期》第八册,中国地图出版社1982年版,第44-51页。

资料来源:朱道清:《中国水系大辞典(水系分布图)》,青岛出版社1993年版,第38页;谭其骧:《中国历史地图集·清时期》第八册,第44-51页;(清)穆彰阿、(清)潘锡恩等撰:(嘉庆)《大清一统志》,《四部丛刊续编》景旧钞本;赵尔巽等撰:《清史稿》,中华书局1997年版。
注:图为笔者根据《中国水系大辞典(水系分布图)》改绘。
(一)西江上游城市分布及其特征
清代西江上游干流称南盘江、红水江,以支流北盘江汇入处为分界。南盘江上游称交河,源出云南沾益州西北九十里之花山,南入曲靖府府治南宁县,又南流入陆凉州,折西入路南境曰大池江,西南流至宜良城东经澂江府府治,又向南流界临安府与广西直隶州,称铁池河,自临安府阿迷州折东北经广西直隶州至贵州兴义府与广西泗城府界河始称南盘江,[21]总长914公里,至清末沿岸共分布有24个建置城市,其中有5个府级城市、19个县级城市。这些城市中有17个沿南盘江干流分布,分布密度为1.9个/百公里。南盘江上游流经的云南高原,散布有数量众多的“坝子”,这些“坝子”为“山间中小盆地”,即分布于高原、山地之中。地势相对平缓开阔,众多高原湖泊萦绕其间,面积较大的坝子多开发为云南高原上的农业生产基地,[22]人口密集,农业发达,工商业兴盛,由此孕育了数量较多的城镇聚落,包括沾益、曲靖、陆凉、宜良等重要府州县城。南盘江中下游所流经之地以贵州境内为主,地势纵坡很大,河道下切强烈,形成多处峡谷、险滩,水流湍急,故而沿岸没有开阔空间,人口稀疏,城镇极少,仅在贵州与广西交界处分布有贵州兴义府城和兴义县城及广西西隆州城。
南盘江在贵州兴义府境与北盘江交汇后为红水江河段。“红水江,一名红江河”,[23]由西隆州入广西行省,东经泗城府与庆远府后,流入东兰州境,再向南流入思恩府境,又折东北流入思恩府、庆远府境,再经迁江县北流入来宾县境,在柳州府东南与北来的柳江相汇,河长659公里。红水江河段多巨石横砌,故而江水怒涛奔激,泥沙泛滥,“夏秋水红黄而难饮,春冬水清浅而难行,中有险滩十五处,皆极高险,大小舟无敢进者”。[24]红水江汹涌的水势无法发展水上航运,而浑浊的水质和两岸陡峭的地势使得沿岸难以适合人居,因而红水江沿江分布仅10个建置城市,其中只有1个府级城市(泗城府城),而沿红水江干流分布仅有罗斛厅、东兰州、那马厅、上林、迁江、来宾6个城市,城市密度不到1.0个/百公里。这些城市大都选址在离红水江河道较远的地方,只有下游的迁江县城与来宾县城选址在距红水江干流较近的南、北岸丘陵平原地带。
由此,西江上游干流沿岸至清末分布有6个府级城市、29个县级城市,共35座建置城市,其中有5座府级城市与18座县级城市沿南盘江—红水江主干流分布,[25]城市密度约为1.5个/百公里。
上游支流北盘江河长444公里,“源出宣威州西南四十里,曰宛温水”,左岸有可渡河自贵州威宁境东南流而来会,乃成北盘江,[26]经贵州大定府东南流,界安顺府与兴义府后在贵州、广西交界处与南盘江交汇。北盘江河段亦山势险峻,多峡谷、瀑布、险滩,有“奔沸之形,淜湃之势”,河面狭小,“江广三十余丈,水深无底”,[27]沿岸共分布有11座县级城市,其中盘州厅、镇宁州、普安县与归化厅距河很远,故支流城市密度约为1.6个/百公里。虽然北盘江城市分布密度较干流集中,但沿岸都为行政级别较低的县级城市,无重要府城分布,也没有沿河两岸分布的城市,其下游河流比降有所放缓,据资料记载在清代已有木船通行。[28]
总的来看,西江上游的城市普遍距河较远,仅有曲靖府、沾益州、陆凉州、宜良县、迁江县、来宾县6个城市位于干流两岸,城市多位于干流上流与支流沿岸,分布不均且较为分散,尤以红水江河段城市密度最为稀疏,航运的匮乏使得该河段城市之间缺少联系与交流,具有同许多大河上游河段相同的地理特征。然而,西江发端于云贵高原,上源处于中国的第二级阶梯,不同于发源于第一级阶梯青藏高原的黄河、长江水系,其沿岸虽多高山峡谷,但落差相对较小,加之南盘江上游多平原盆地,故西江上游的城市多集中于南盘江—红水江的中上游河段,并分布有重要的6座府级城市。此外,河流交汇处往往是城市选址的主要依据,但受地理环境的限制,偌大的上游干流在三江交汇处并没有城市分布,其中位于南盘江与红水江交汇地带的凌云县距南盘江140里、距红水江150里,[29]离河很远。
(二)西江中游城市分布与特征
西江中游河段主干流为黔江—浔江河段,穿流于广西行省。红水江与柳江在柳州府与浔州府府界相汇后始称黔江,黔江入武宣县西又东南经浔州府城东北,在城东与郁江汇合,为浔江。[30]浔江东下经藤县直至梧州府城,此即为西江中游干流河段,全长294公里。西江中游干流两岸崇山峻岭、峡谷险滩众多,在桂平县西北60里处有大藤峡,“峡中之水,皆夹山涧而下,砱砑嶻蘗最为险恶”。[31]浔江段的江面虽逐渐宽阔,但在藤县东60里仍有赤水峡,“峡南有岩,高50余丈……中有金环滩”。[32]因此,西江干流受地形制约,很难有开阔的空间,故而没有建城的地理条件,至清末沿岸只分布有浔州府城与武宣、平南、藤县3个县城,这4个城市位于广西盆地,其经济腹地多为地势开阔的丘陵平原,耕地较集中,农业较发达,故而这些城市规模相对较大。此外,在浔江的几条支流沿岸还分布有永安州城、岑溪县城、北流县城、容县城。
西江中游支流柳江与郁江分别是珠江水系最大的两条支流。柳江位于西江干流黔江北岸,与之成垂直状态,自北向南汇入黔江。郁江位于西江干流浔江南岸,大致与浔江干流平行,自西北东流最后北注于浔江。柳江,其源曰福禄江,自贵州独山州经永从县向南流入广西怀远,又南入融县东为融江,经柳州府城南合永福、雒容之水,过象州入浔州府武宣县境。[33]全长755公里,沿岸分布有柳州府城和庆远府城以及20个县级城市,其中贵州的荔波县城、广西河池州城、思恩县城、天河县城及庆远府城均位于右侧支流龙江沿岸,义宁县城、永福县城及中渡厅城则位于左侧支流洛清江沿岸,其他14个城市分别位于柳江干流沿岸,城市密度约为1.9个/百公里。柳江主要流经广西丘陵平原地区,中下游水势平缓,农业与水运发达,人烟稠密,常年可通舟楫,是连接贵州与广西的重要航道。但柳江自柳州府城以下江段“曲似九回肠”,[34]河道弯曲,沿岸缺乏开阔的地势,故柳江府城以下江段沿岸较少有城市,仅有象州1个城市。
郁江,是广西行省境内西江南岸的一条江流,上承左、右二江。[35]右江上源西洋江,源出云南广南府宝宁县,为滇、桂两省之分界,东流入广西省境后,折东南经奉议、隆安入南宁府城;[36]左江西北之源于龙州高平之水,东北流经崇善、新宁入南宁府城,与右江相汇为郁江;郁江自南宁府东入永淳、横州及贵县,又东经浔州府城南至城东,与黔江合为浔江,[37]长1145公里,至清末沿岸分布8个府城与17座县级城市,其中16个城市沿郁江干流分布,[38]城市密度约为1.4个/百公里。郁江自古以来都是广西东南的富庶之区,水运条件良好,左江上源靠近热带,盛产甘蔗等经济作物,右江下游及郁江沿岸地势平缓,河谷宽广,农业发达,粮食产量高,为了便于灌溉、用水及航运,近1/2的城市都位于河流两岸。[39]郁江上流二源多为少数民族聚居地,郁江的横州河段又水湍滩险,有“牛练滩在永淳县南十七里,乌蛮滩在横州东六十里,皆极险”,[40]故城市分布较少,较为分散。
西江中游河段干流短,支流长,故城市多沿两条支流分布,干流城市则数量较少。虽然西江中游地势较为开阔,水势相对平缓,但是整个中游流经地带石灰岩广布,喀斯特地貌尤为突出,沿岸有众多的峰林、丘陵、溶洞、浅滩,层层阻隔,受地形地貌的影响城市分布在整体上非常松散,城市密度与西江上游相当。不过西江中游干、支流的城市分布虽然稀疏,但较上游分布较为均匀,并通过发达的航道基本形成了一个以干流城市为中心相互联系的放射状空间分布体系;同时,相较于上游干、支流交汇处基本无城市分布的情况,中游各干、支流交汇处都有城市分布,三个交汇点共有宣化、桂平、象州、武宣4个城市,其中有2个为行政等级较高的府级城市,另有柳城与藤县位于其他支流与干流的交汇处。[41]
(三)西江下游城市分布及特征
西江下游河段自广西梧州府会黔、郁、桂三江之水东流,入广东肇庆府封川县汇合贺江,流入西宁县东北50里与德庆州分界后,再东流经东安县北60里入肇庆府境,又东流经广州府三水县境,全长208公里。三水县以下即为珠江三角洲河口区。[42]西江下游沿岸地势平坦,形成河谷平原,人口密集,农业发达。清代,西江下游水运繁忙,是上连桂、滇、黔、湘,下通粤省和南海的重要水运干线,沿岸分布有3座府级城市,5座县级城市,城市密度约为3.8个/百公里。其中,梧州府城、封川县、德庆州与肇庆府城都位于西江干流两岸,罗定直隶州、西宁县城、东安县城及新兴县城则分别位于离西江南岸不远的水陆交通要冲之地。以上各城分别成为西江下游重要的商品物资集散地,尤其是梧州府城扼桂、浔、西三江总汇,控广西内河水陆运输之咽,在清末成为珠江流域仅次于广州的第二大内河港口城市。[43]
桂江古称漓水,[44]其源出桂林府兴安县阳海山,由灵渠经灵川县东北,南流经桂林府城,绕城东北又南流经阳朔县,东入平乐府城南,又南经昭平县东后南至梧州府城与浔江交汇,全长436公里。清代,桂江北接灵渠,通长江可抵南京;南入苍梧,可达广州,桂江两岸石壁森立,峰峦回绕,“舟行屈曲石穴间”,其江中并无翻流之石、直泻之湍,[45]适宜水上航运,故舟楫往来繁忙,承担着湘、桂、粤等多地的粮食及商品运输。桂江沿岸分布有9个城市,除广西省会桂林外,还有1个府城及7个县城,城市密度约为2.1个/百公里,其中广西省会桂林及平乐府城、兴安、灵川、阳朔、昭平等6个城市都分布在桂江与支流交汇的近河处。
贺江即古之封溪水,又称临水,源出广西平乐府富川县界石龙山,东南流经贺县城东,南入广东肇庆府开建县西,又南经封川县西10里注入西江,[46]长338公里。其流经区域系石灰岩广布的低山丘陵地带,地面多奇峰,江下多险滩,位于贺县东南八里的龙门滩,“水深百寻,湍流涌激”。[47]由于地势条件的制约,沿岸仅有富川、贺县、信都厅、开封4个县城,城市密度约为1.2个/百公里。不过,贺江是农业时代中原南下岭南的重要古水道,4个城市都近水分布于河流两岸。
西江下游河段沿岸城市主要沿干流集中分布,两大支流与干流的交汇点与中游相同,都有城市分布,其中桂江与浔江交汇处为梧州府城,贺江汇西江东10里处有封川县城。西江下游城市分布相比中上游又具有自己的特征,即其城市分布的近河性特征明显强于中上游,下游城市多位于干、支流两岸,其中干流与桂江的城市约一半以上都分布在河流沿岸,贺江的4个城市则全都沿江岸分布,其近河性比例达100%。
综上所述,清代西江沿江城市有较大发展,城市的近河特征较为明显,其中,西江干流沿江分布有35个建置城市,城市密度为1.7个/百公里,同时,在西江干流沿岸的19座府级以上城市中,超过1/2的城市都沿干流分布,即重要城市多位于干流附近,而县级城市则主要集中分布于西江各支流沿岸。此外,清代西江不同江段的城市分布各有特色,上游城市多沿河呈带状分布,相对孤立,中、下游城市则以干、支流交汇处为中心点呈放射状分布,并通过发达的水陆路交通与各城镇乡村建立了较为密切的经济、文化联系。从城市分布密度来看,西江中上游城市分布较稀疏,下游城市则较为集中,下游的城市密度为上中游城市密度的2倍之强。
三、清代北江、东江城市分布及特征
北江与东江为珠江的另两大主干流,分别发源于湘、赣南端,主要流经广东一省。由于湖广地区的地势北高南低,导致二江流向与东西流向的西江不同,其中北江大致呈南北流向,东江则偏东北—西南流向。北、东二江的河流长度远较西江更短,且所流经地区的地理单元较西江相对简单,故而沿江城市的分布情况也就没有西江复杂。
(一)北江沿岸城市分布及特征
北江是珠江水系的第二大河流,古称溱水,经唐代两度开凿大庾岭道后,北江可经大庾岭通道与赣江相接,成为沟通珠江水系与长江水系的天然通道,东南亚诸国来华使者多取道北江水路进入中原,清代北江也成为百粤之要道。清代加强了对北江的治理,在北江两岸修筑了初具规模的堤围,解决了沿岸城乡的水患,保证了航运畅通,因而清代北江城市有较大的发展。北江沿岸建置城市统计及城市分布图参见表5及图2。


资料来源:赵尔巽等撰:《清史稿》卷七二《地理志十九·广东》,第2269-2291页;(清)穆彰阿、(清)潘锡恩等撰:(嘉庆)《大清一统志》卷三三○、卷三七五、卷三七七、卷四四四,第6607-8927页;水利电力部水管司、水利水电科学研究院:《清代珠江韩江洪涝档案史料》,中华书局1988年版,第1-2页;谭其骧:《中国历史地图集·清时期》第八册,第33-45页。

资料来源:朱道清:《中国水系大辞典(水系分布图)》,第38页;谭其骧:《中国历史地图集·清时期》第八册,第33-45页;(清)穆彰阿、(清)潘锡恩等撰:(嘉庆)《大清一统志》,《四部丛刊续编》景旧钞本;赵尔巽等撰:《清史稿》,中华书局1997年版。
注:图为笔者根据《中国水系大辞典(水系分布图)》改绘。
北江其源有二,上游东源浈水为主要干流,发端于江西信丰县,经大庾岭西南流入南雄直隶州城南,又西南经始兴县西而入韶州府界;武水在西,“一名虎溪,古谓之溱水,出湖南临武,东北至宜章,屈而南”,[48]入韶州府乐昌县境,又东南流至韶州府城东南,合浈水为北江;北江南流经英德县西入广州府清远县东,又南至三水县西逶迤而下汇于西江,[49]河长468公里,至清末,干流沿江共分布12个城市,其中3个府级城市,9个县级城市,沿岸城市密度约为2.6个/百公里。北江上游浈水一带地形以山地丘陵为主,其间零星分布着一些河谷盆地,适于农业种植,而自韶州府城以下的河流穿行于高山峡谷之间,尤以英德县至清远县河段中的峡谷最大,自北向南横亘着浈阳峡、香炉峡及清远峡,水流湍急,故北江干流近70%的城市多集中分布于浈水一带,浈水以下,即韶州府城以下河段仅有4个城市。北江右岸有两大支流,一为连江,即湟水,经阳山县东,西南流经连州直隶州城东,又折东南入英德县界合于北江,沿岸分布有连山直隶厅与连州直隶州2个府级城市,阳山县1个县级城市。另一支流为绥江,自广西梧州府怀集县流入广东肇庆府广宁县西,又东南经四会县南流入西江,沿岸分布有怀集、广宁、四会3个县城。另有翁源县位于北江左岸的翁水上。
从上图可知,与西江水系相较,北江水系城市分布的近河性特征更加明显,79%的城市都位于江河两岸,其中城市等级较高的韶州府城位于浈、武二水交汇处,[50]有着交通枢纽的地理优势。
(二)清代东江沿岸城市分布及特征
东江,一名循江,为珠江的第三大河流。农业时代,东江同北江都是沟通岭南与中原的主要交通水道,且其水质非常优良,“水常清,冬夏不改”。[51]唐以前,东江航运已经开发,有船只来往上、下游间运输各类物资,到明清时期东江水运愈趋兴盛,政府在沿岸设有多个水路驿站。[52]
东江长520公里,在清代亦主要流经江西和广东两行省,其源有二,一出江西赣州府安远县,南经定南厅流入广东惠州府龙川县;一出赣州府长宁县东,称寻邬水,寻邬水西南流至龙川县与西河合为龙江,为东江上游,地形以山丘为主,水浅河窄;龙江西南流入河源县界汇合新丰江,南经永安县西百里,左岸为丘陵,右岸为平原;其水绕惠州府后,东西流过博罗县,南入广州府,汇西、北二江入海。[53]东江建置城市统计及城市分布图参见表6及图3。

资料来源:赵尔巽等撰:《清史稿》卷七二《地理志十九·广东》,第2269-2291页;(清)穆彰阿、(清)潘锡恩等撰:(嘉庆)《大清一统志》卷三三○、卷四四五,第6605-6609、8947-8964页;水利电力部水管司、水利水电科学研究院:《清代珠江韩江洪涝档案史料》,第1-2页;谭其骧:《中国历史地图集·清时期》第八册,第44-45页。

资料来源:朱道清:《中国水系大辞典(水系分布图)》,第38页;谭其骧:《中国历史地图集·清时期》第八册,第44-45页;(清)穆彰阿、(清)潘锡恩等撰:(嘉庆)《大清一统志》,《四部丛刊续编》景旧钞本;赵尔巽等撰:《清史稿》,中华书局1997年版。
注:图为笔者根据《中国水系大辞典(水系分布图)》改绘。
东江沿江城市数量较少,清末东江干流沿岸共有9个城市,城市密度约为1.7个/百公里,中下游河段的龙川、河源、惠州府城及博罗都位于干流两岸,两处一级支流与干流交汇地皆有城市分布,其中,惠州府城即位于东江与西枝江交汇处,城市空间布局也别具一格,是珠江水系中唯一的府、县分置不同一城的双重城分布。惠州府县双重城格局在明代就已形成,明代惠州原本为府县同城,但随着经济出现较大发展,城区人口增多,故于府城东地另筑新城,各筑城墙,分置人口,并迁县署于新城,[54]惠州府由此演变为双城格局,府城与附郭之归善县城东西对峙,两城之间隔有西枝江水,[55]江水对府城形成环绕之势,归善县城北滨东江,南滨西枝江,府城则东北滨枝江,二城隔江相望,建以浮桥相连。[56]此浮桥,即东新桥,以40舟为20舫,分两行代替桥墩,铁锁石磴,横排于河中,随江水涨落,能自由开合。清初兵燹之后,江船坏损,后多次修治浮桥;乾隆四十四年(1779)知县章寿彭始更新造船只,“上施坚厚平板,贯以巨铁索”,[57]浮桥得以坚固,为沟通惠州府城与归善县城的重要通道。惠州府城与县城隔江分立的双城格局为珠江沿江城市之独有现象。
从上图可以窥见,东江城市也具有较突出的近水特征,58%以上的城市都沿江岸分布,其中中下游城市的近水性明显强于上游地区;但与北江水系城市相较,东江沿江分布的重要城市较少,府一级的城市仅有惠州府城1个,另10个城市皆为县一级城市,其中心城市的经济腹地不及北江及西江水系,从而影响了东江沿江城市的整体发展水平。
由上可见,珠江三大干流的城市分布既有共性也各具个性。从共性来看,三大干流沿江城市都有较强的近水性特征;从个性来看,珠江三大干流以西江的长度为最,是北江长度的4.43倍,东江长度的3.99倍,且西江的支流数量最多,支流长度亦长,有的支流甚至远超北江和东江干流,因此西江沿江城市数量远多于北江、东江水系,其干、支流沿江共分布有121个城市,而北江干、支流分布有19个城市,东江干、支流分布有11个城市,可见西江城市数量是北江城市数量的6.37倍,东江城市数量的11倍,从而也使得西江的城市分布远较北江和东江复杂。
四、清代珠江三角洲城市分布及特征
珠江三角洲位于广东省临海南部,由西、北、东三江及流溪河等大小河冲击而成的西北江三角洲与东江三角洲两部分构成。[58] “三江周匝三垂,南则滨大海,谓之三江口”,[59]即今珠江口。珠江三角洲的地形以冲积平原为主,间有低山丘陵,三角洲上河流纵横交错,土壤肥沃,又为亚热带气候,日照、降水、热量充足,利于耕作,农业发达,在历史上开发较早,经济富饶,为鱼米之乡。宋元明清时期是珠江三角洲开发发展的重要时期。自宋以后,北方人口持续的大规模南下,南迁移民“多数向沿海地区开发,直至明清时代近六百年,将珠江三角洲开发成一块土地肥沃、物产丰盛的富饶地区,创造了移民开垦的奇迹”。[60]有研究者经过充分论证表明南宋至明清,在历代人民的努力开发下,珠江三角洲已经成为一个经济富庶的、稳定的三角洲。[61]清代,珠江三角洲地区北通中原,南连东南亚,其地理区位优势明显,在全国的政治、经济地位逐渐加强,经济发展尤为迅速,耕地、人口俱增,由此推动珠江三角洲城市的发展,故而清代珠三角的城市数量大增,规模不断扩大。[62]珠江三角洲建置城市统计及城市分布图参见表7及图4。

资料来源:赵尔巽等撰:《清史稿》卷七二《地理志十九·广东》,第2269-2291页;(清)穆彰阿、(清)潘锡恩等撰:(嘉庆)《大清一统志》卷四四一,第8826-8855页;水利电力部水管司、水利水电科学研究院:《清代珠江韩江洪涝档案史料》,第1-2页;谭其骧:《中国历史地图集·清时期》第八册,第44-45页。

资料来源:朱道清:《中国水系大辞典(水系分布图)》,第38页;谭其骧:《中国历史地图集·清时期》第八册,第44-45页;[美]马立博著,王玉茹、关永强译:《虎、米、丝、泥:帝制晚期华南的环境与经济》,江苏人民出版社2012年版,第66页;(清)穆彰阿、(清)潘锡恩等撰:(嘉庆)《大清一统志》,《四部丛刊续编》景旧钞本;赵尔巽等撰:《清史稿》,中华书局1997年版。
注:图为笔者根据《中国水系大辞典(水系分布图)》改绘。
清代后期,珠江三角洲共有各类建置城市17个,其中省会城市1个(广州),府级城市1个(赤溪直隶厅),另分布有县城15个。除上图所示行政建置城市外,由于清代珠江三角洲农业与手工业的高度商品化,以西江东西干线和北江南北干线为主线的水运商路十分兴盛,不仅珠江三角洲的行政建制城市手工业和商业出现较大发展,而且还兴起了为数众多的工商业市镇,并形成了以广州为核心,以南海佛山、顺德陈村、东莞石龙、新会江门四大名镇为支点的珠三角市镇群,其中以佛山镇发展最为显著,“工艺之目,咸萃于此”。[63]清代佛山镇的手工业以冶铁业最为发达,商业则执珠江三角洲商贸之牛耳,且跻身于天下重镇“四大聚”之列。珠三角的各类市镇与建置城市共同构成了联系紧密、互动频繁的珠江三角洲城镇群。
珠江三角洲城市分布的特点是每个城市都基本具有良好的区位条件,或于河流交织之处,或依江临海,成为连接江海运输的枢纽。参见下表。


资料来源:(道光)《广东通志》卷一○一、卷一○八,清道光二年刻本;(宣统)《南海县志》卷四《舆地略三·山川》,清宣统二年刊本;(宣统)《番禺县续志》卷二《舆地志一·水源》,1931年重印本;(民国)《东莞县志》卷七《舆地略六·山川三》,1921年铅印本;(民国)《龙门县志》卷四《县地志四·山川》,1936年铅印本;(道光)《新会县志》卷二《舆地·山川》,清道光二十一年刻本;(嘉庆)《三水县志》卷一《舆地·山川》,清嘉庆二十四年刊本;(民国)《赤溪县志》卷一《舆地志·山川》,1920年刊本。
由上表可知,广州府城集江海交汇的地理优势于一体,大海环其东,众水汇于前,“土野沃饺,纲维岭海,保障东南”。[64]“境南濒海,东可以至倭国,西可以通西番,此海中往来之道也”。[65]广州在清代不仅是广东的省会,也在清中期成为中国对外通商的唯一口岸。广州有着特殊的地理区位优势,珠江之东、西、北三江大川,皆汇于广州府地,北江南流至府城西南与西江水遇,汇为巨泽,又有东江自东而来,至广州府城东南与北、西二水并会,是为三江口;南海在广州府城南,水路仅百里,[66]有大通港等良港,奠定了广州在珠江水系的中心城市地位。此外,晚清时期新设之赤溪直隶厅城也具有良好的近水性,三面濒海,“地处东偏面海环山”,东南海道与香山县属洋面接界,距香山澳门港口120里,东北海道则与新会县属洋面接界,距新会之江门镇140里,形势扼要。[67]珠江三角洲其他县城亦近河通海或临海,如顺德、香山、新会三县城位于珠江口西岸,新安县城则位于珠江口右岸。良好的区位条件也使得珠江三角洲成为晚清时期西方列强觊觎之地,自南向北开放了香山县的香洲、新会县的江门、顺德县的甘竹商埠和三水县,这些开埠城镇与广州、香港、澳门共同构成珠江三角洲对外通商城镇体系。
结 语
临河近水是农业时代所有城市的共同特征,但不同水系的城市各因地理条件及经济发展水平不同,其分布有很大差异性,同一水系的城市因不同区位在空间分布上也各具特征。就珠江水系而言,清代珠江水系三大干流及支流城市受自然地理环境的影响,总体上呈现出上、中游城市密度低、分布分散,下游城市密度高、分布较集中的特点,空间分布和发展极不平衡,这种分布现象与其自然地理环境有着直接的关系。珠江上中游流域90%以上的面积都是山地和丘陵,喀斯特地貌分布广泛,形成峡谷、溶洞、浅滩等天然阻隔,从而使得珠江干流(主要是西江干流)上中游沿岸地表破碎、零散而不规则,这样的地形条件与地理基础决定了清代珠江三大干流上中游沿岸城市密度小、分布分散等空间特征。西江下游干流、北江干流及珠江三角洲的地貌多为平原丘陵,地势平缓,具有良好的地理区位因素,对内对外交通便利,农业经济发达,手工业和商业兴盛,人口密集,因而城市及市镇数量远较上中游多,城市分布密集。其次,清代珠江水系重要城市多呈临江和近河分布特征,根据本文统计,珠江沿江的30个府级城市中,有18个府级城市都位于珠江干流或重要支流的沿岸,[68]另外的12个府级城市多选址在距河不远的近河地区,由此揭示了农业时代大河文明与城市文明之间的互动关系。
此外,清代珠江各干、支流交汇处与城市空间分布形成了较好的对应关系,即江河交汇处具有优越的地理区位,往往成为水陆交通枢纽,故而成为重要城市选址的重要空间,珠江干、支流交汇处多发展成为等级较高的府级城市,即是一个重要明证,如西江干流与五大支流交汇处即孕育了南宁府城、浔州府城和梧州府城,而韶州府城、惠州府城、广州府城都位于干、支流交汇或河网交织处。
清代,中国的城市主要分布在九大江河水系,而九大江河水系以长江水系城市发展速度最快,城市化水平最高。[69]清中期,唯有珠江水系城市整体发展水平可与长江水系城市比肩。珠江三角洲与长江三角洲有共同之处,在清代都得到很好的开发,尤其是清乾隆以后,清朝实行一口通商,广州成为当时中国唯一对外口岸和外贸中心,进出口贸易的发展成为推动珠三角城市发展的重要动力,形成了以广州为中心的珠三角城市群。但清代珠江水系城市分布相比长江水系更加不平衡、不充分,除了珠江三角洲地区的广州、佛山外,其广大的上中游地区未有全国性的大城市分布,而长江水系上游分布有成都、重庆,中游分布有武汉三镇、长沙,下游分布有江宁、苏州、上海等全国性大都市,尤其是清后期,由于中国被迫对外开放,长江的区位优势更加突显,长江的开放开发优先于其他江河,清中期一口通商制度下珠江作为“黄金水道”的地位被长江所取代,上海、南京、苏州、汉口、宜昌、重庆等长江沿岸城市因开埠通商而得到快速发展,广州也因此失去了全国对外贸易的中心地位,珠江水系城市发展水平逐渐落后于长江水系城市。但是由于近代以后中国被迫对外开放,广州、南宁等珠江城市在成为开埠通商城市的过程中也得到较大发展。事实上,近代中国的对外开放具有双重效应,一方面意味着中国向半殖民沉沦,另一方面也使中国打破了对外封闭隔绝的状态,使开埠通商城市被纳入到世界资本主义体系之中,与世界海洋经济发生了空前未有的交往、联系,推动了这些城市的结构和功能改变,推动了这些城市早期现代化的发生和发展。
珠江水系城市与黄河水系城市相比,数量虽少于黄河水系城市,但其城市分布受河流制约因素的影响远小于黄河水系城市,仍然具有较大的发展优势。清代黄河水系城市分布多受自然环境恶化,河流频繁改道泛滥,经济重心与交通路线重心进一步南迁东移等因素影响,呈现出整体衰落的态势,特别是黄河下游由于多次发生变动,经常出现大规模水灾,始终未能形成稳定的三角洲开发区,从而没能形成大型中心城市及城市群。有清一代,黄河水系不乏重要省会城市分布,但始终未产生在全国颇具影响力的超大城市。近代以后,黄河由于不能通行海船,从而失去了与世界海洋经济发生直接联系的历史机遇,黄河水系城市的发展也因此大受影响。而珠江水系城市却因与世界海洋经济保持着较为密切的联系,其总体发展趋势是向上的,尽管落后于长江水系城市,但随着中国不断开放与发展,珠江流域的后发优势也逐渐彰显,故而20世纪以后珠江水系城市出现了超越黄河水系城市的发展态势。
基金项目:国家哲学社会科学“十二五”规划重点项目“中国城市通史编纂”(12AZD083)和2020年度教育部人文社会科学研究西部和边疆地区项目“近代珠江沿岸城市发展研究(1840-1945)”的阶段性成果。
[1]何一民:《近水筑城:中国农业时代城市分布规律探析》,《江汉论坛》,2020年第7期。
[2]珠江在历史上仅指流溪河经广州白鹅潭至虎门入海口总长90多公里的一段水道。1947年,珠江水利局正式申请将“珠江”拟定为河系的总称,“拟将从化至广州一水,恢复流溪名称,或改称海珠河。而将‘珠江’定为河系总名称,如黄河、扬子江称谓之例。”此后珠江始成为河系总称。参见珠江水利局:《拟定“珠江”为河系总称名》,《珠江水利》,1947年复刊版第1期,第4页。
[3]本文主要以珠江干流和主要支流沿江地带为空间界定,即以珠江的三大干流——西江、北江、东江及珠江三角洲与西江的五大支流——北盘江、柳江、郁江、桂江、贺江为历史空间研究范围,将珠江干流或支流两岸50公里范围内的带状区域,统称为珠江沿江地带。迄今为止,国内外学术界还无人对珠江流域城市分布进行系统研究。
[4]邹逸麟、张修桂:《中国历史自然地理》,科学出版社2013年版,第410-423页。
[5]珠江三角洲河网交织密集,又南面向海,故置于后文珠江三角洲城市分布中讨论。
[6](清)魏笃修,(清)王俊臣纂:(同治)《浔州府志》卷三《形胜》,清同治十三年刻本,第12页。
[7](清)吴九龄修,(清)史鸣皋纂:(乾隆)《梧州府志·序》,清乾隆三十九年刻本,第1页。
[8](清)金钅共修,(清)钱元昌纂:(雍正)《广西通志》卷七《沿革》,清文渊阁《四库全书》本,第16页。
[9](清)黄大成纂修:(康熙)《平乐县志》卷二《形胜》,清康熙五十六年刻本,第1页。
[10](清)张希京修,(清)欧樾华纂:(光绪)《曲江县志》卷三《舆地书一·形势》,清光绪元年刊本,第5-6页。
[11](清)刘溎年、(清)邓抡斌纂:(光绪)《惠州府志》卷二《舆地·形胜》,清光绪十年刊本,第1页。
[12](清)陈如金修,(清)华本松纂:(光绪)《百色厅志》卷三《舆地·水利》,清光绪十七年刊本,第1页。
[13](清)蔡呈韶修,(清)胡虔纂:(嘉庆)《临桂县志》卷一《疆域》,清嘉庆七年修光绪六年补刊本,第17页;(清)毛玉成修,(清)张翊辰纂:(咸丰)《南宁县志》卷一《地理第一·疆域》,清咸丰二年钞本,第6页;吴龙辉修,张景星纂:(民国)《崇善县志》第一编《地理·地势概况略》,1937年钞本,第55页;(清)马呈图纂辑:(宣统)《高要县志》卷二六《旧闻篇二·杂录》,1938年重刊本,第14页。
[14](清)鄂尔泰修,(清)杜诠纂:(乾隆)《贵州通志》卷四《地理志·形胜》,清乾隆六年刻嘉庆修补本,第17页;(清)余泽春修,(清)余嵩庆纂:(光绪)《古州厅志》卷一《地理志·疆域》,清光绪十四年刻本,第7页;(清)俞渭修,(清)陈瑜纂:(光绪)《黎平府志》卷二《地理志·疆域》,清光绪八年黎平府志局刻本,第45页。
[15](清)周成之纂:(道光)《龙胜厅志》卷一《山川形势说》,清道光二十六年好古堂刻本,第8页。
[16](清)杨维青撰:《龙胜理苗厅新建城堡管房等工程碑》,黄钰辑点:《瑶族石刻录》,云南民族出版社1993年版,第355页。
[17]“汉之牂舸江,亦名郁水,以泿水入焉,又名泿水,自广西入肇庆府封川县会贺江,又东过肇庆府至三水县,西南会北江,又东南过广州府城南会东江入海”。参见(清)穆彰阿、(清)潘锡恩等撰:(嘉庆)《大清一统志》卷四四○《广东统部》,《四部丛刊续编》景旧钞本,第8797页。
[18]曲靖市地方编纂委员会编纂:《曲靖市志》,云南人民出版社1997年版,第713页。
[19]西江全长2214公里,其干流流至广州三水思贤滘处与北江汇合,其下即属珠江三角洲河网区,故本节仅论及思贤滘以上河段的2075公里。
[20]水利部珠江水利委员会、薛建枫主编:《中国江河防洪丛书·珠江卷》,水利电力出版社1995年版,第2-5页。
[21](清)官修:《清朝通志》卷二七《地理略·水道四》,商务印书馆1935年版,第6897页;龙云、周钟岳纂修:(民国)《新纂云南通志》卷二七《地理考七·江河》,1949年铅印本,第15-16页;谭其骧:《中国历史地图集·清时期》第八册,中国地图出版社1982年版,第48-51页。
[22]童绍玉、陈永森:《云南坝子研究》,云南大学出版社2007年版,第20-21页。
[23](清)金钅共修,(清)钱元昌纂:(雍正)《广西通志》卷一七《山川》,第3页。
[24](清)穆彰阿、(清)潘锡恩等撰:(嘉庆)《大清一统志》卷四六五《思恩府》,第9388页。
[25]府级城市分别为:曲靖府、澂江府、临安府、广西直隶州、兴义府;县级城市分别为:沾益州、陆凉州、罗平州、平彝县、宜良县、路南州、宁州、阿迷州、弥勒县、师宗县、兴义县、西隆州、罗斛厅、东兰州、那马厅、上林县、迁江县、来宾县。
[26]龙云、周钟岳纂修:(民国)《新纂云南通志》卷二七《地理考七·江河》,第17-18页。
[27](明)徐弘祖:《滇游日记八》,《徐霞客游记》第8册上,清嘉庆十三年叶廷甲增校本,第581页;(清)穆彰阿、(清)潘锡恩等撰:(嘉庆)《大清一统志》卷四六五《思恩府》,第9940页。
[28]贵州省地方志编纂委员会:《贵州省志·地理志》下册,贵州人民出版社1988年版,第914页。
[29](清)穆彰阿、(清)潘锡恩等撰:(嘉庆)《大清一统志》卷四六六《泗城府》,第9402页。
[30](清)穆彰阿、(清)潘锡恩等撰:(嘉庆)《大清一统志》卷四七○《浔州府》,第9462页;谭其骧:《中国历史地图集·清时期》第八册,第46-47页。
[31](清)顾祖禹:《读史方舆纪要》卷一○六《广西一》,清稿本,第3524页。
[32](清)穆彰阿、(清)潘锡恩等撰:(嘉庆)《大清一统志》卷四六九《梧州府》,第9442页。
[33](清)顾祖禹:《读史方舆纪要》卷一○九《广西四》,第3591页。
[34]出自柳宗元“岭树重遮千里目,江流曲似九回肠”诗句。参见(清)金钅共修,(清)钱元昌纂:(雍正)《广西通志》卷一二三《登柳州城楼寄漳汀封连四州》,第1页。
[35]赵尔巽等撰:《清史稿》卷七三《地理志二十·广西》,中华书局1997年版,第2312页。
[36]龙云、周钟岳纂修:(民国)《新纂云南通志》卷二七《地理考七·江河》,第15页。
[37]谭其骧:《中国历史地图集·清时期》第八册,第46-47页;(清)穆彰阿、(清)潘锡恩等撰:(嘉庆)《大清一统志》卷四七○《浔州府》,第9462页。
[38]16个城市分别为:广南府城、富州厅、西林县、百色直隶厅、恩隆县、奉议州、隆安县、龙州厅、太平府城、左州、永康州、新宁州、南宁府城、永淳县、横州、贵县。
[39]共有11座建置城市沿郁江两岸分布,分别为西林县、白色直隶厅、奉议州、隆安县、龙州厅、太平府城、新宁州、南宁府城、永淳县、横州、贵县。
[40](清)穆彰阿、(清)潘锡恩等撰:(嘉庆)《大清一统志》卷四五七《罗定州》,第9482页。
[41]左、右二江交汇处为南宁府城(宣化县),郁江与黔江交汇处为浔州府城(桂平县),柳江与红水江汇合处附近有象州和武宣县,龙江与柳江交汇处为柳城县,绣江入浔江处为藤县。
[42](清)穆彰阿、(清)潘锡恩等撰:(嘉庆)《大清一统志》卷四五七《罗定州》,第9247页。
[43]谭其骧:《中国历史地图集·清时期》第八册,第44-45页。
[44]赵尔巽等撰:《清史稿》卷七三《地理志二十·广西》,第2294页。
[45](明)徐弘祖:《粤西游日记一》,《徐霞客游记》第3册上,第196页。
[46](清)穆彰阿、(清)潘锡恩等撰:(嘉庆)《大清一统志》卷四四七《肇庆府》,第9054页。
[47](清)顾祖禹:《读史方舆纪要》卷一○七《广西二》,第3554页。
[48]赵尔巽等撰:《清史稿》卷七二《地理志十九·广东》,第2277页。
[49](清)顾祖禹:《读史方舆纪要》卷一○○《广东一》,第3362页。
[50]其中信丰、临武、宜章、南雄直隶州、始兴、乐昌、韶州府、英德、清远9座城市位于干流沿岸,连山直隶厅、连山直隶州、阳山、怀集、广宁、四会6座城市都在支流沿岸。参见谭其骧:《中国历史地图集·清时期》第八册,第44-45页。
[51](清)穆彰阿、(清)潘锡恩等撰:(嘉庆)《大清一统志》卷四四五《惠州府》,第8962页。
[52]成晓军:《近现代东江社会变迁研究》,河北人民出版社2008年版,第118-119页。
[53](清)穆彰阿、(清)潘锡恩等撰:(嘉庆)《大清一统志》卷四四五《惠州府》,第8962页。
[54](清)孙能宽修,(清)叶适纂:(雍正)《归善县志》卷一《城池》,清雍正二年刻本,第2页。
[55](清)章寿彭修,(清)陆飞纂:(乾隆)《归善县志》卷三《山川》,清乾隆四十八年刊本,第18页。
[56](清)刘溎年修,(清)邓抡斌纂:(光绪)《惠州府志》卷六《建置·城池》,第1-2页。
[57](清)章寿彭修,(清)陆飞纂:(乾隆)《归善县志》卷六《城池》,第3、8页。
[58]吴尚时、曾昭璇:《珠江三角洲》,《岭南学报》,1947年第1期。
[59](清)顾祖禹:《读史方舆纪要》卷一○○《广东一》,第3363页。
[60]广东省珠江文化研究会组编,黄伟宗、司徒尚纪主编:《中国珠江文化史》上册,广东教育出版社2010年版,第54页。
[61][美]马立博著,王玉茹、关永强译:《虎、米、丝、泥:帝制晚期华南的环境与经济》,江苏人民出版社2012年版,第64-81页。
[62]何一民、陆雨思:《清代珠江沿江地带城市数量与规模的变化》,《福建论坛》(人文社会科学版),2017年第11期。
[63]彭泽益:《中国近代手工业史资料(1840-1949)》第一卷,生活·读书·新知三联书店1957年版,第590页。
[64](清)郭尔、(清)胡云客纂修:(康熙)《南海县志》卷一《形胜》,清康熙三十年刻本,第1页。
[65](清)阮元修,(清)陈昌齐纂:(道光)《广东通志》卷一○一《山川略二·广州府》,清道光二年刻本,第6721页。
[66](清)阮元修,(清)陈昌齐纂:(道光)《广东通志》卷一○一《山川略二·广州府》,第6720-6721页。
[67]王大鲁修,赖际熙纂:(民国)《赤溪县志》卷一《舆地志·疆域》,1920年刊本,第7页。
[68]清代位于珠江沿江干、支流沿岸的府级城市主要有:曲靖府城、广西直隶州城、庆远府城、浔州府城、百色直隶厅城、太平府城、南宁府城、桂林府城、平乐府城、梧州府城、肇庆府城、罗定直隶州城、韶州府城、南雄直隶州城、连山直隶厅城、连山直隶州城、惠州府城及广州府城等。
[69]何一民、李馨妤、念新红:《清代江河水系城市分布及特征》,张利民主编:《城市史研究》第40辑,社会科学文献出版社2019年版,第110-127页。
扫码在手机上查看